服务器安全技术文章,服务器攻防技术... 服务器软件下载
在 HTML 的外部文件中一样,标记的组织与其样式、格式和行为是分离的。虽然您肯定可以用 JavaScript 更改元素或文本的样式,但实际更改您的标记所布置的组织却更加有趣。 只要牢记您的标记只为您的页面提供组织、框架,您就能立于不败之地。再前进一小步,您就会明白浏览器是如何接受所有的文本组织并将其转变为超级有趣的一些东西的,即一组对象,其中每个对象都可被更改、添加或删除。
文本标记的优点
在讨论 Web 浏览器之前,值得考虑一下为什么纯文本绝对 是存储 HTML 的最佳选择(有关详细信息,请参阅 有关标记的一些其他想法)。不考虑优缺点,只是回忆一下在每次查看页面时 HTML 是通过网络发送到 Web 浏览器的(为了简洁,不考虑高速缓存等)。真是再没有比传递文本再有效的方法了。二进制对象、页面图形表示、重新组织的标记块等等,所有这一切都比纯文本文件通过网络传递要更困难。
此外,浏览器也为此增光添彩。今天的浏览器允许用户更改文本大小、按比例伸缩图像、下载页面的 CSS 或 JavaScript(大多数情况),甚至更多,这完全排除了将任何类型的页面图形表示发送到浏览器上。但是,浏览器需要原 HTML,这样它才能在浏览器中对页面应用任何处理,而不是信任浏览器去处理该任务。同样地,将 CSS 从 JavaScript 分离和将 CSS 从 HTML 标记分离要求一种容易分离的格式。文本文件又一次成为该任务的最好方法。
最后但同样重要的一点是,记住,新标准(比如 HTML 4.01 与 XHTML 1.0 和 1.1)承诺将内容(页面中的数据)与表示和样式(通常由 CSS 应用)分离。如果程序员要将 HTML 与 CSS 分离,然后强制浏览器检索粘结页面各部分的一些页面表示,这会失去这些标准的多数优点。保持这些部分到达浏览器时都一直分离使得浏览器在从服务器获取 HTML 时有了前所未有的灵活性。
关于标记的其他想法
纯文本编辑:是对是错?
纯文本是存储标记的理想选择,但是不适合编辑 标记。大行其道的是使用 IDE,比如 Macromedia DreamWeaver 或更强势点的 Microsoft® FrontPage®,来操作 Web 页面标记。这些环境通常提供快捷方式和帮助来创建 Web 页面,尤其是在使用 CSS 和 JavaScript 时,二者都来自实际页面标记以外的文件。许多人仍偏爱好用古老的记事本或 vi(我承认我也是其中一员),这并不要紧。不管怎样,最终结果都是充满标记的文本文件。
网络上的文本:好东西
已经说过,文本是文档的最好媒体,比如 HTML 或 CSS,在网络上被千百次地传输。当我说浏览器表示文本很难时,是特指将文本转换为用户查看的可视图形页面。这与浏览器实际上如何从 Web 浏览器检索页面没有关系;在这种情况下,文本仍然是最佳选择。
文本标记的缺点
正如文本标记对于设计人员和页面创建者具有惊人的优点之外,它对于浏览器也具有相当出奇的缺点。具体来说,浏览器很难直接将文本标记可视地表示给用户(详细信息请参阅 有关标记的一些其他想法)。考虑下列常见的浏览器任务:
·基于元素类型、类、ID 及其在 HTML 文档中的位置,将 CSS 样式(通常来自外部文件中的多个样式表)应用于标记。
·基于 JavaScript 代码(通常位于外部文件)将样式和格式应用于 HTML 文档的不同部分。
·基于 JavaScript 代码更改表单字段的值。
·基于 JavaScript 代码,支持可视效果,比如图像翻转和图像交换。
复杂性并不在于编码这些任务;其中每件事都是相当容易的。复杂性来自实际实现请求动作的浏览器。如果标记存储为文本,比如,想要在 center-text 类的 p 元素中输入文本 (text-align: center),如何实现呢?
·将内联样式添加到文本吗?
·将样式应用到浏览器中的 HTML 文本,并只保持内容居中或不居中?
·应用无样式的 HTML,然后事后应用格式?
这些非常困难的问题是如今很少有人编写浏览器的原因。(编写浏览器的人应该接受最由衷的感谢)
无疑,纯文本不是存储浏览器 HTML 的好办法,尽管文本是获取页面标记最好的解决方案。如果加上 JavaScript 更改 页面结构的能力,事情就变得有些微妙了。浏览器应该将修改过的结构重新写入磁盘吗?如何才能保持文档的最新版本呢?
无疑,文本不是答案。它难以修改,为其应用样式和行为很困难,与今天 Web 页面的动态本质在根本上相去甚远。
求助于树视图
这个问题的答案(至少是由当今 Web 浏览器选择的答案)是使用树结构来表示 HTML。参见 清单 1,这是一个表示为本文标记的相当简单又无聊的 HTML 页面。
清单 1. 文本标记中的简单 HTML 页面
Trees, trees, everywhere
Trees, trees, everywhere
Welcome to a
really boring page.
Come again soon.
浏览器接受该页面并将之转换为树形结构,如图 1 所示。
为了保持本文的进度,我做了少许简化。DOM 或 XML 方面的专家会意识到空白对于文档文本在 Web 浏览器树结构中表示和分解方式的影响。肤浅的了解只会使事情变得模棱两可,所以如果想弄清空白的影响,那最好不过了;如果不想的话,那可以继续读下去,不要考虑它。当它成为问题时,那时您就会明白您需要的一切。
除了实际的树背景之外,可能会首先注意到树中的一切是以最外层的 HTML 包含元素,即 html 元素开始的。使用树的比喻,这叫做根元素。所以即使这是树的底层,当您查看并分析树的时候,我也通常以此开始。如果它确实奏效,您可以将整个树颠倒一下,但这确实有些拓展了树的比喻。
从根流出的线表示不同标记部分之间的关系。head 和 body 元素是 html 根元素的孩子;title 是 head 的孩子,而文本 “Trees, trees, everywhere” 是 title 的孩子。整个树就这样组织下去,直到浏览器获得与 图 1 类似的结构。
一些附加术语
为了沿用树的比喻,head 和 body 被叫做 html 的分支(branches)。叫分支是因为它们有自己的孩子。当到达树的末端时,您将进入主要的文本,比如 “Trees, trees, everywhere” 和 “really”;这些通常称为叶子,因为它们没有自己的孩子。您不需要记住所有这些术语,当您试图弄清楚特定术语的意思时,只要想像一下树结构就容易多了。
对象的值
既然了解了一些基本的术语,现在应该关注一下其中包含元素名称和文本的小矩形了(图 1)。每个矩形是一个对象;浏览器在其中解决一些文本问题。通过使用对象来表示 HTML 文档的每一部分,可以很容易地更改组织、应用样式、允许 JavaScript 访问文档,等等。
对象类型和属性
标记的每个可能类型都有自己的对象类型。例如,HTML 中的元素用 Element 对象类型表示。文档中的文本用 Text 类型表示,属性用 Attribute 类型表示,以此类推。
所以 Web 浏览器不仅可以使用对象模型来表示文档(从而避免了处理静态文本),还可以用对象类型立即辨别出某事物是什么。HTML 文档被解析并转换为对象集合,如 图 1 所示,然后尖括号和转义序列(例如,使用 < 表示 <,使用 > 表示 >)等事物不再是问题了。这就使得浏览器的工作(至少在解析输入 HTML 之后)变得更容易。弄清某事物究竟是元素还是属性并确定如何处理该类型的对象,这些操作都十分简单了。
通过使用对象,Web 浏览器可以更改这些对象的属性。例如,每个元素对象具有一个父元素和一系列子元素。所以添加新的子元素或文本只需要向元素的子元素列表中添加一个新的子元素。这些对象还具有 style 属性,所以快速更改元素或文本段的样式非常简单。例如,要使用 JavaScript 更改 div 的高度,如下所示:
someDiv.style.height = "300px";
换句话说,Web 浏览器使用对象属性可以非常容易地更改树的外观和结构。将之比作浏览器在内部将页面表示为文本时必须进行的复杂事情,每次更改属性或结构都需要浏览器重新编写静态文件、重新解析并在屏幕上重新显示。有了对象,所有这一切都解决了。
现在,花点时间展开一些 HTML 文档并用树将其勾画出来。尽管这看起来是个不寻常的请求(尤其是在包含极少代码的这样一篇文章中),如果您希望能够操纵这些树,那么需要熟悉它们的结构。
在这个过程中,可能会发现一些古怪的事情。比如,考虑下列情况:
·属性发生了什么?
·分解为元素(比如 em 和 b)的文本呢?
·结构不正确(比如当缺少结束 p 标记时)的 HTML 呢?
一旦熟悉这些问题之后,就能更好地理解下面几节了。
严格有时是好事
如果尝试刚提到的练习 I,您可能会发现标记的树视图中存在一些潜在问题(如果不练习的话,那就听我说吧!)。事实上,在 清单 1 和 图 1 中就会发现一些问题,首先看 p 元素是如何分解的。如果您问通常的 Web 开发人员 “p 元素的文本内容是什么”,最常见的答案将是 “Welcome to a really boring Web page.”。如果将之与图 1 做比较,将会发现这个答案(虽然合乎逻辑)是根本不正确的。
实际上,p 元素具有三个 不同的子对象,其中没有一个包含完整的 “Welcome to a really boring Web page.” 文本。您会发现文本的一部分,比如 “Welcome to a ” 和 “ boring Web page”,但不是全部。为了理解这一点,记住标记中的任何内容都必须转换为某种类型的对象。
此外,顺序无关紧要!如果浏览器显示正确的对象,但显示顺序与您在 HTML 中提供的顺序不同,那么您能想像出用户将如何响应 Web 浏览器吗?段落夹在页面标题和文章标题中间,而这不是您自己组织文档时的样式呢?很显然,浏览器必须保持元素和文本的顺序。
在本例中,p 元素有三个不同部分:
·em 元素之前的文本
·em 元素本身
·em 元素之后的文本
如果将该顺序打乱,可能会把重点放在文本的错误部分。为了保持一切正常,p 元素有三个子对象,其顺序是在 清单 1 的 HTML 中显示的顺序。而且,重点文本 “really” 不是p 的子元素;而是 p 的子元素 em 的子元素。
理解这一概念非常重要。尽管 “really” 文本将可能与其他 p 元素文本一起显示,但它仍是 em 元素的直接子元素。它可以具有与其他 p 文本不同的格式,而且可以独立于其他文本到处移动。
要将之牢记在心,试着用图表示清单 2 和 3 中的 HTML,确保文本具有正确的父元素(而不管文本最终会如何显示在屏幕上)。
清单 2. 带有巧妙元素嵌套的标记
This is a little tricky
Pay close attention, OK?
This p really isn't
necessary, but it makes the
structure
and the organization
of the page easier to keep up with.
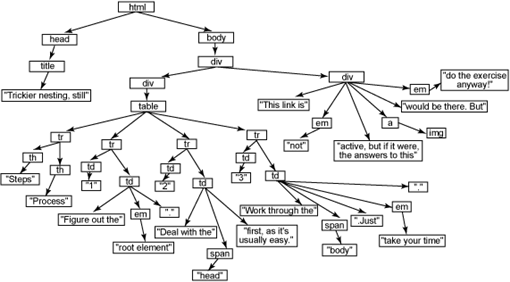
清单 3. 更巧妙的元素嵌套
Trickier nesting, still
StepsProcess
1Figure out the
root element.
2Deal with the head first,
as it's usually easy.
3Work through the body.
Just
take your time.
This link is
not active, but if it were, the answers
to this

would
be there. But
do the exercise anyway!
在本文末的 GIF 文件 图 2 中的 tricky-solution.gif 和 图 3 中的 trickier-solution.gif 中将会找到这些练习的答案。不要偷看,先花些时间自动解答一下。这样能帮助您理解组织树时应用的规则有多么严格,并真正帮助您掌握 HTML 及其树结构。
属性呢?
当您试图弄清楚如何处理属性时,是否遇到一些问题呢?前已提及,属性确实具有自己的对象类型,但属性确实不是显示它的元素的子元素,嵌套元素和文本不在同一属性 “级别”,您将注意到,清单 2 和 3 中练习的答案没有显示属性。
属性事实上存储在浏览器使用的对象模型中,但它们有一些特殊情况。每个元素都有可用属性的列表,且与子对象列表是分离的。所以 div 元素可能有一个包含属性 “id” 和另一个属性 “class” 的列表。
记住,元素的属性必须具有惟一的名称,也就是说,一个元素不能有两个 “id” 或两个 “class” 属性。这使得列表易于维护和访问。在下一篇文章将会看到,您可以简单调用诸如 getAttribute("id") 的方法来按名称获取属性的值。还可以用相似的方法调用来添加属性或设置(重置)现有属性的值。
值得指出的是,属性名的惟一性使得该列表不同于子对象列表。p 元素可以有多个 em 元素,所以子对象列表可以包含多个重复项。尽管子项列表和属性列表的操作方式相似,但一个可以包含重复项(对象的子项),而一个不能(元素对象的属性)。最后,只有元素具有属性,所以文本对象没有用于存储属性的附加列表。
凌乱的 HTML
在继续之前,谈到浏览器如何将标记转换为树表示,还有一个主题值得探讨,即浏览器如何处理不是格式良好的标记。格式良好 是 XML 广泛使用的一个术语,有两个基本意思:
·每个开始标记都有一个与之匹配的结束标记。所以每个 在文档中与
匹配,每个 与
匹配,等等。
·最里面的开始标记与最里面的结束标记相匹配,然后次里面的开始标记与次里面的结束标记相匹配,依此类推。所以
bold and italics 是不合法的,因为最里面的开始标记
与最里面的结束标记 匹配不当。要使之格式良好,要么 切换开始标记顺序,要么 切换结束标记顺序。(如果两者都切换,则仍会出现问题)。
深入研究这两条规则。这两条规则不仅简化了文档的组织,还消除了不定性。是否应先应用粗体后应用斜体?或恰恰相反?如果觉得这种顺序和不定性不是大问题,那么请记住,CSS 允许规则覆盖其他规则,所以,例如,如果 b 元素中文本的字体不同于 i 元素中的字体,则格式的应用顺序将变得非常重要。因此,HTML 的格式良好性有着举足轻重的作用。
如果浏览器收到了不是格式良好的文档,它只会尽力而为。得到的树结构在最好情况下将是作者希望的原始页面的近似,最坏情况下将面目全非。如果您曾将页面加载到浏览器中后看到完全出乎意料的结果,您可能在看到浏览器结果时会猜想您的结构应该如何,并沮丧地继续工作。当然,搞定这个问题相当简单:确保文档是格式良好的!如果不清楚如何编写标准化的 HTML,请咨询 参考资料 获得帮助。
DOM 简介
到目前为止,您已经知道浏览器将 Web 页面转换为对象表示,可能您甚至会猜想,对象表示是 DOM 树。DOM 表示 Document Object Model,是一个规范,可从 World Wide Web Consortium (W3C) 获得(您可以参阅 参考资料 中的一些 DOM 相关链接)。
但更重要的是,DOM 定义了对象的类型和属性,从而允许浏览器表示标记。(本系列下一篇文章将专门讲述在 JavaScript 和 Ajax 代码中使用 DOM 的规范。)
文档对象
首先,需要访问对象模型本身。这非常容易;要在运行于 Web 页面上的任何 JavaScript 代码中使用内置 document 变量,可以编写如下代码:
var domTree = document;
当然,该代码本身没什么用,但它演示了每个 Web 浏览器使得 document 对象可用于 JavaScript 代码,并演示了对象表示标记的完整树(图 1)。
每项都是一个节点
显然,document 对象很重要,但这只是开始。在进一步深入之前,需要学习另一个术语:节点。您已经知道标记的每个部分都由一个对象表示,但它不只是一个任意的对象,它是特定类型的对象,一个 DOM 节点。更特定的类型,比如文本、元素和属性,都继承自这个基本的节点类型。所以可以有文本节点、元素节点和属性节点。
如果已经有很多 JavaScript 编程经验,那您可能已经在使用 DOM 代码了。如果到目前为止您一直在跟踪本 Ajax 系列,那么现在您一定 使用 DOM 代码有一段时间了。例如,代码行 var number = document.getElementById("phone").value; 使用 DOM 查找特定元素,然后检索该元素的值(在本例中是一个表单字段)。所以即使您没有意识到这一点,但您每次将 document 键入 JavaScript 代码时都会使用 DOM。
详细解释已经学过的术语,DOM 树是对象的树,但更具体地说,它是节点 对象的树。在 Ajax 应用程序中或任何其他 JavaScript 中,可以使用这些节点产生下列效果,比如移除元素及其内容,突出显示特定文本,或添加新图像元素。因为都发生在客户端(运行在 Web 浏览器中的代码),所以这些效果立即发生,而不与服务器通信。最终结果通常是应用程序感觉起来响应更快,因为当请求转向服务器时以及解释响应时,Web 页面上的内容更改不会出现长时间的停顿。
在多数编程语言中,需要学习每种节点类型的实际对象名称,学习可用的属性,并弄清楚类型和强制转换;但在 JavaScript 中这都不是必需的。您可以只创建一个变量,并为它分配您希望的对象(正如您已经看到的):
var domTree = document;
var phoneNumberElement = document.getElementById("phone");
var phoneNumber = phoneNumberElement.value;
没有类型,JavaScript 根据需要创建变量并为其分配正确的类型。结果,从 JavaScript 中使用 DOM 变得微不足道(将来有一篇文章会专门讲述与 XML 相关的 DOM,那时将更加巧妙)。
结束语
在这里,我要给您留一点悬念。显然,这并非是对 DOM 完全详尽的说明;事实上,本文不过是 DOM 的简介。DOM 的内容要远远多于我今天介绍的这些!
本系列的下一篇文章将扩展这些观点,并深入探讨如何在 JavaScript 中使用 DOM 来更新 Web 页面、快速更改 HTML 并为您的用户创建更交互的体验。在后面专门讲述在 Ajax 请求中使用 XML 的文章中,我将再次返回来讨论 DOM。所以要熟悉 DOM,它是 Ajax 应用程序的一个主要部分。
此时,深入了解 DOM 将十分简单,比如详细设计如何在 DOM 树中移动、获得元素和文本的值、遍历节点列表,等等,但这可能会让您有这种印象,即 DOM 是关于代码的,而事实上并非如此。
在阅读下一篇文章之前,试着思考一下树结构并用一些您自己的 HTML 实践一下,以查看 Web 浏览器是如何将 HTML 转换为标记的树视图的。此外,思考一下 DOM 树的组织,并用本文介绍的特殊情况实践一下:属性、有元素混合在其中的文本、没有 文本内容的元素(比如 img 元素)。
如果扎实掌握了这些概念,然后学习了 JavaScript 和 DOM 的语法(下一篇文章),则会使得响应更为容易。
而且不要忘了,这里有清单 2 和 3 的答案,其中还包含了示例代码!
图 2. 清单 2 的答案
图 3. 清单 3 的答案
(点击此图放大)
来源:网络转载[hr]